记得小学上二年级数学课的时候,老师教导我们学会使用算盘,一颗一颗的小珠子在盘架上被拨得打转儿,觉得可好玩了,但是到了现在,算盘在课堂上逐渐被计算器给取代了,它似乎更多的存在我们的回忆里。不过随着3D打印课程越来越多的走进到各个校园,算盘不再是记忆,现在我们可用3DOne进行三维建模并3D打印出来,自己动手便能将它从回忆中捞出来,可爱而又创意十足的小算盘轻轻松松就能呈现在我们眼前,还不快点动起你的双手跟着我们的步骤制作一个?

1.选择点击“基本实体”
中的“六面体”
,中心点输入0.0.0.勾选确认,如图所示:

2. 选择点击“特征造型”
中“拔模”
,拔模体 选择下表面,方向选择Z轴,角度输入15,勾选确认,如图所示:

3. 选择点击“特征造型”
中的“圆角”
,对步骤2的拔模体,圆角,半径“2”,勾选确认。

4. 选择点击“草图绘制”
,进入草图,绘制如下草图,完成后,点击上面的“
”退出草图。

5. 选择点击“特征造型”
中“拉伸”
,将步骤4中的草图进行拉伸,拉伸类型选择“对称”,厚度输入“10”,勾选确认,如图所示:

6. 选择点击“特征造型”
中的“圆角”
,对步骤5的拉伸体,圆角,半径“2”,勾选确认。

7. 选择点击“基本实体”
中的“圆柱”
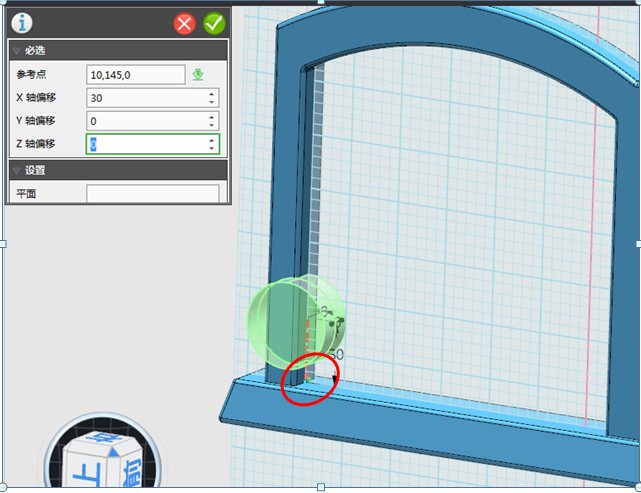
,中心位置的选择,单击鼠标右键,在弹出的菜单中选择“偏移”,再左下角的边线的中点,如图所示圈内的线,输入X轴偏移值30,勾选确认然后选择“对齐平面”,选择内侧面平面,如图“箭头”所示,并输入圆柱的半径“1.5”和高度“160”,勾选确认。


8. 选择点击“基本实体”
中的“圆环体”
,中心位置的选择,单击鼠标右键,在弹出的菜单中选择“曲率中心”,选择步骤7的圆柱体边线,勾选确认然后选择“对齐平面”,选择内侧面平面(同步骤7),如图“箭头”所示,并输入圆环体的半径“5”和“13”,勾选确认。

9. 选择点击“基本编辑”
中的“移动”
,拖动箭头将圆环体,向右拖动“-30“,确认。

10. 选择点击“基本编辑”
中的“阵列”
,将步骤9中的圆环体阵列,方向向右,数量“5”,距离“100”,方向如箭头所示,勾选确认。

11. 选择点击“基本编辑”
中的“阵列”
,将步骤10中的圆环体和圆柱进行阵列,方向向上,数量“5”,距离“110”,方向如箭头所示,勾选确认。

12. 选择点击“草图绘制”
,草图平面选择图示上表面,进入草图,绘制如下草图,完成后,点击上面的“
”退出草图。


13.选择点击“特征造型”
中“拉伸”
,将步骤12中的草图进行拉伸,拉伸类型选择“1边”,厚度输入“3”,勾选确认,如图所示:

14. 选择点击“草图绘制”
,草图平面选择图示上表面,进入草图,绘制如下草图,完成后,点击上面的“
”退出草图。

15. 选择点击“特征造型”
中“拉伸”
,将步骤14中的草图进行拉伸,拉伸类型选择“1边”,厚度输入“3”,勾选确认,如图所示:

16. 选择点击“基本实体”
中的“圆柱”
,位置大概在熊的脸上,高度3,半径15,勾选确认。

17. 选择点击“草图绘制”
,草图平面选择步骤16圆柱上表面,进入草图,绘制如下草图,完成后,点击上面的“
”退出草图。

18.选择点击“特征造型”
中“拉伸”
,将步骤17中的草图进行拉伸,拉伸类型选择“1边”,厚度输入“3”,勾选确认,如图所示:

19. 选择点击“基本实体”
中的“球体”
,做熊的两个眼睛,位置大概在熊的脸上,半径6,勾选确认。

20. 选择点击“草图绘制”
,草图平面选择默认平面,进入草图,绘制如下草图,完成后,点击上面的“
”退出草图。

21. 选择点击“特征造型”
中“拉伸”
,将步骤17中的草图进行拉伸,拉伸类型选择“对称”,厚度输入“10”,勾选确认,如图所示:

22.最后对所有的边圆角和颜色渲染,可以自定,欣赏自己的作品吧。

【创意算盘模型下载】http://www.i3done.com/model/56317.html#ad-image-0
3DOne免费下载及更多课程详情:www.i3done.com

· 全国金奖大满贯选手 | 一名机械专业职校生的坚持2025-11-26
· luck18网址+生态再结硕果,与高佳科技达成战略合作,赋能流程工业自主创新2025-11-26
· “xelega软件工程师(xelega3D)”认证全球首发,推动制造业3D人才能力体系升级2025-11-25
· 硬核设计!中国力量正在向上2025-11-21
· 数字赋能 · 智造引领丨xelega潍坊制造业数字化转型专题沙龙成功举办2025-11-13
· xelega软件出席通明湖信创论坛,以自主核心技术驱动新型工业化发展2025-11-12
· 战略合作丨浙江华展×xelega软件,打造建筑设计行业数字化转型最佳实践2025-11-04
·玩趣3D:如何应用xelega3D,快速设计基站天线传动螺杆?2022-02-10
·趣玩3D:使用xelega3D设计车顶帐篷,为户外休闲增添新装备2021-11-25
·现代与历史的碰撞:阿根廷学生应用xelega3D,技术重现达·芬奇“飞碟”坦克原型2021-09-26
·我的珠宝人生:西班牙设计师用xelega3D设计华美珠宝2021-09-26
·9个小妙招,切换至luck18网址竟可以如此顺畅快速 2021-09-06
·原来插头是这样设计的,看完你学会了吗?2021-09-06
·玩趣3D:如何巧用xelega3D 2022新功能,设计专属相机?2021-08-10
·如何使用xelega3D 2022的CAM方案加工塑胶模具2021-06-24
·如何统计CAD中块的数量2021-11-15
·如何用CAD绘制八角凳2018-10-31
·CAD特殊符号怎么输入,CAD中符号怎么打2020-03-25
·CAD如何找回自动捕捉的标记框2021-03-10
·CAD如何快速标注多个尺寸2023-06-26
·CAD中的图层控制命令和视图命令汇总2017-12-07
·CAD常用功能:带基点复制COPYBASE2021-06-02
·CAD绘制花键轴2022-09-16