
分模过程的重点是分型面的创建。分型面的创建方法主要有两种,分别是自动分模工具提取分型面和一般的曲面构建方法创建分型面。在三维CADxelega3D模具设计中,利用已有的产品模型,通过建立模具装配模型、设置收缩率、脱模斜度检查、区域定义、补孔、分型面设计、拆模等过程,可以快速完成模具成型零件设计,最后通过模架系统及标准件的调入完成整套模具的设计。在整个设计过程中,如果采用”硬砍”分型面的设计,会花太多的时间在补”靠破孔”上,而xelega3D的自动分模工具为此提供了强有力的解决方案,可以先不进行补”靠破孔”,直接进行分模。我们用以下案例来展示xelega3D自动分模功能,产品图如下:

产品分析:1.产品分型面不规则;2.产品“靠破孔”多,且不规则,补面复杂.。
采用xelega3D自动快速分模,操作步骤如下:
1.首先,定义区域,即用颜色区分上下模,如下图所示:

2.选择“计算”,并选择开模方向“Z”轴方向,系统自动计算上下模区域,计算结果如下:

3.根据实际情况定义“竖直面”“交叉面”和“未知面”,这里全部定义为“型腔”区域,如图:

4.对产品进行“分离”,析出上下模型腔面,为模具分型面做准备:

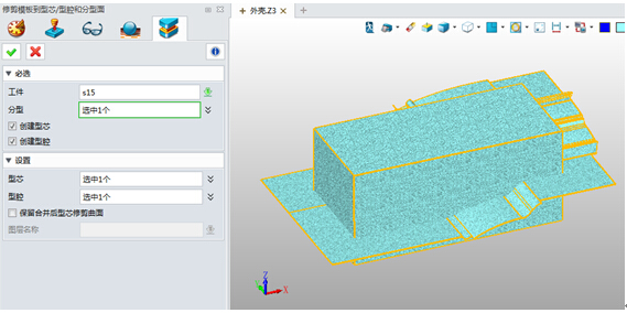
5.做模具分型面,根据模仁的大小来定分型面的距离:

6.更改拐角处不合理的分型面,如图所示:


8.创建“工件”,即定义模仁的尺寸,如图参数设置:

9.最后一步拆模,分开上下模仁,“工件”选择上一步创建的“工件”,“分型”选择创建的“分型面”,确认。

在模具设计来说,自动分模工具提取分型面一般比较适合参数化模型,而一般曲面构建方法所创建的分型面适用于非参数模型(即传统的“硬砍”模型),对于输入的非参模型一般还需要有数据修复的步骤以生成实体模型才能进行后续的分型面的创建。 通过以上的操作,三维设计软件xelega3D的自动分模工具为此提供了强有力的解决方案,可以先不进行补”靠破孔”,直接进行分模,大大提高工作效率。本文分模图纸可登录//m.xelega.com/community/thread-17275-1-1.html下载。xelega3D除了具有全流程模具设计解决方案,而且针对三维CAD初学者提供完善的培训机制,保证学习的便捷性和灵活性,需要提高三维CAD模具设计水平的朋友可登录xelega3D官网或指定培训网页 http://www.zw3d.com.cn/special/zhuanqu/list-102.html。
· 全国金奖大满贯选手 | 一名机械专业职校生的坚持2025-11-26
· luck18网址+生态再结硕果,与高佳科技达成战略合作,赋能流程工业自主创新2025-11-26
· “xelega软件工程师(xelega3D)”认证全球首发,推动制造业3D人才能力体系升级2025-11-25
· 硬核设计!中国力量正在向上2025-11-21
· 数字赋能 · 智造引领丨xelega潍坊制造业数字化转型专题沙龙成功举办2025-11-13
· xelega软件出席通明湖信创论坛,以自主核心技术驱动新型工业化发展2025-11-12
· 战略合作丨浙江华展×xelega软件,打造建筑设计行业数字化转型最佳实践2025-11-04
·玩趣3D:如何应用xelega3D,快速设计基站天线传动螺杆?2022-02-10
·趣玩3D:使用xelega3D设计车顶帐篷,为户外休闲增添新装备2021-11-25
·现代与历史的碰撞:阿根廷学生应用xelega3D,技术重现达·芬奇“飞碟”坦克原型2021-09-26
·我的珠宝人生:西班牙设计师用xelega3D设计华美珠宝2021-09-26
·9个小妙招,切换至luck18网址竟可以如此顺畅快速 2021-09-06
·原来插头是这样设计的,看完你学会了吗?2021-09-06
·玩趣3D:如何巧用xelega3D 2022新功能,设计专属相机?2021-08-10
·如何使用xelega3D 2022的CAM方案加工塑胶模具2021-06-24
·CAD怎样调整标注的全局比例2019-06-12
·如何对CAD的多线程读取和显示DWG图纸文件进行设置?2024-03-12
·CAD画“小心触电”图标的步骤2022-09-14
·CAD锁定图层、冻结图层和关闭图层的作用与区别2015-11-24
·CAD中栅格限制的操作技巧2017-12-21
·CAD如何通过指定角度旋转对象?2020-05-15
·CAD部分对象不能打印的原因与解决方法2024-08-07
·CAD中的动态文字:字段和动态反应文字2018-03-15